当前位置: 首页 >> 关于我们 >> 求助指南

北滘慈善会2024年度爱心助学申请指南

北滘慈善会爱心助学金由广东省国强公益基金会、惠妍教 育助学资助计划以及社会各界热心力量支持,旨在帮助北滘镇 内有需要的家庭经济困难学生减轻学习生活压力。现就本年度 爱心助学申请有关事宜通知如下: 

一、资助对象及认定条件

 ①北滘镇户籍的低保、低保临界家庭学子; 

②北滘镇户籍的散居孤儿和事实无人抚养儿童;

③北滘镇户籍,家庭人均月收入低于2300元(含)的困 境家庭学子、单亲家庭学子、残疾人家庭学子、退役军人子女;

④北滘镇户籍,家庭人均月收入低于3000元(含),就 读启智学校、佛山市内其他特殊教育学校或在佛山市内康复机 构接受康复的残疾儿童、特殊儿童;

⑤2023 年9月至2024年6月期间曾获市、区、镇5000元 或以上医疗救助的的困难家庭在读学生; 

⑥符合2024年北滘镇“政企同心·温情顺德”活动帮扶 的因病致困家庭在校在读学生,可获得基本补助; 

⑦新市民家庭,在北滘镇内同住的直系亲属或学生本人, 因遭受突发性重大疾病或意外事故需要医疗而造成家庭生活 困难,经基本医疗保险、大病保险、各类补充医疗保险、商业 保险核报,以及佛山市医疗救助、疾病应急救助和其他社会救助后,剩余个人需要支付的医疗费用部分在1万元(含1万元) 以上。

 ⑧经北滘慈善会认定的其他困境学子,给予助学帮扶; 属于以上第③类、第⑦类的申请对象,其家庭人均现金、 银行存款或有价证券等金融财产不得超过本年度12个月的低 保临界标准(即1839*12=22068元); 


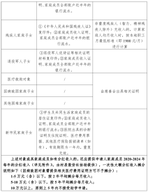
二、资助标准 

北滘慈善会2024年爱心助学将由基本补助和增设补助两 部分组成,同时符合两种补助情况的,可叠加享受,详细如下: 

(一)基本补助 

基本补助参照顺德慈善会2024年度助学金标准,对符合 以下资助条件的学子进行学费资助: 

屏幕截图 2024-11-07 102354

(二)增设补助 

针对申请助学金的北滘镇户籍困境学子,在基本补助的基 础上额外增设补助,更有力地缓解镇内困难学生家庭的经济和 生活压力,具体标准如下: 

屏幕截图 2024-11-07 102446


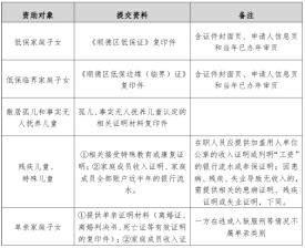
 三、申办资料 

申请人或其监护人需向户口所在村(居)委会提交以下材 料,并确保材料的完整性及真实性: (一)全部对象均需提交 

屏幕截图 2024-11-07 102520屏幕截图 2024-11-07 102529


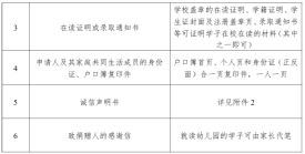
(二)特定对象需提供 

屏幕截图 2024-11-07 102608

屏幕截图 2024-11-07 102621

备注:以上证件的复印件在审核原件后,需加盖“原件与复印件一致”印章。


 四、申请时间及流程 

(一)申请时间 

即日起接受申请,非升学阶段的截止日期为7月15日; 升学阶段的截止申请日期为8月15日,在读证明或录取通知 书提交截止日期为8月31日,逾期不予办理。 

(二)申请流程 

申请人向户籍所在村(社区)提交上述申请材料后,由村 (社区)进行资料审核和拟帮扶名单公示(五个工作日),汇 总填写2024年北滘慈善会爱心助学花名册,于提交截止时间 前汇总相关资料提交北滘慈善会。北滘慈善会核准后,将资助 款项直接划拨至资助对象提供的银行账户。

关于我们

捐赠账号: 04618800124392

户  名: 佛山市顺德区北滘慈善会

开 户 行: 顺德农商行北滘支行

爱心热线: 0757——22398930

传真号码: 0757——26675238

办公地址:

佛山市顺德区北滘镇新城区翠影路3号(北滘市民活动中心)2号楼三层

公安备案编号:4406063012163 ICP备案编号:粤ICP备15063968号

北滘慈善会 版权所有 Copyright @ All Rights Reserved